This week, I have been at the Data Language office in the Business Design Centre, Islington in London.
Throughout the week, I gained lots of useful insight into the world of knowledge graphs, including how they are constructed, how they are managed, and how they can be applied to create websites and applications.
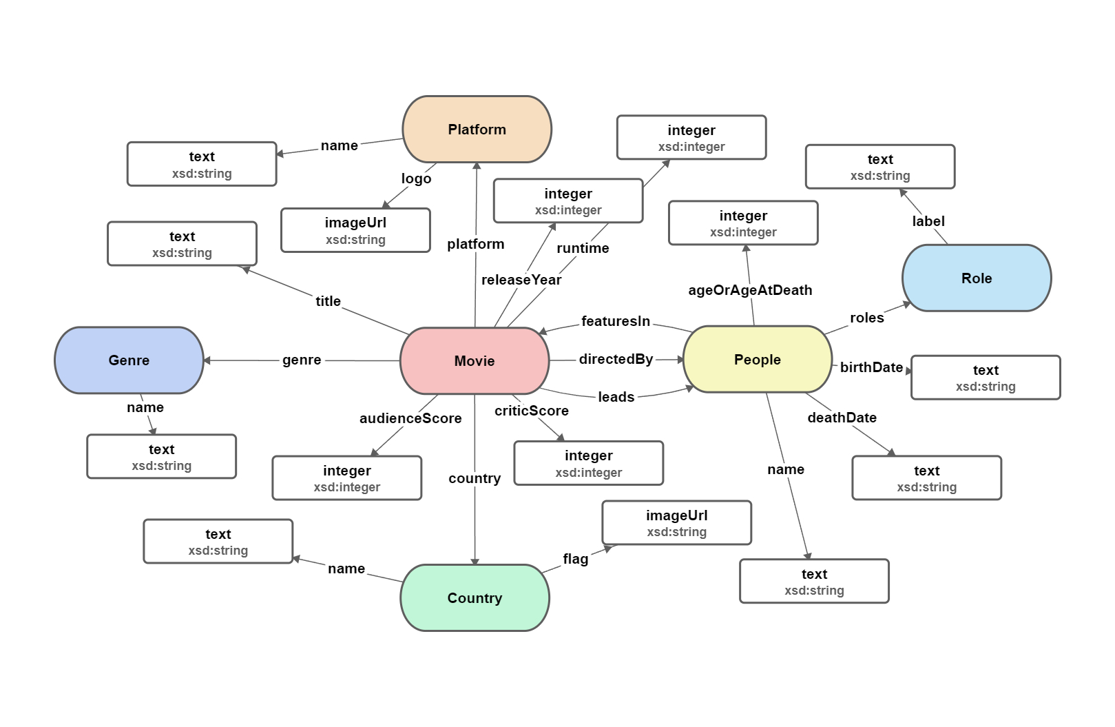
I was able to experience the full creative process, from the graph's modelling and creation, to a fully functioning website. Through this small sneak peek, I was clearly able to see how useful the Data Graphs technology could be in businesses across the world.
I was helped through the Data Graphs process by Charlie Furniss.
1. Creation of my Data Graph domain model (I chose movies). 2. Populating my model with concepts using spreadsheets and .csv files. 3. Turning my finished model into a functioning website using the API and the glitch website.
I thoroughly enjoyed my time working at Data Language! I was supported by everyone there, but also given enough time and space to learn, and figure things out on my own. I went from being completely clueless to making a fully functional website that I am very proud of!
We use cookies to analyze site usage and improve your experience.
Privacy policy